With cash pickup, money is sent quickly and securely and available for pickup at designated locations.
Cash pickup workflow
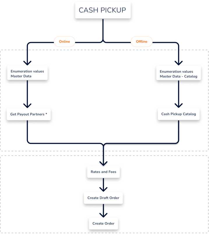
There are two ways to collect the cash payout network, online and offline.
Online: The following endpoints are called in real-time:
Offline: Obtain the necessary information and store it on the partner's side to avoid real-time API calls. Initiate the following endpoints:
- Master Data Catalogs
- Enumeration Values Catalog
- Cash Pickup Catalog
In addition to online/offline options, proceed with the following endpoints for each transaction:
Cash pickup online
The cash pickup delivery method is designed for recipients who prefer to collect their funds at a physical location. The endpoints for checking service availability are available here.
In the online mode, the process follows these steps:
- Retrieve Mandatory Fields by calling Master Data and Enumeration Values endpoints to obtain the necessary fields.
- If the country operates as an Open Network, specify the PayingCorresID from the Get Payout Partners endpoint.
- Proceed to obtain Rates and Fees using the gathered information.
- Finally, based on the comprehensive list of required parameters provided by Rates and Fees, perform a request to Create Draft Order and Create Order.
Cash pickup offline
To perform a Cash Pickup, we follow a structured process. First, ensure the destination country is available and supports Cash Pickup. The endpoints for checking service availability are available here.
In offline mode, the process involves these steps:
- Begin by retrieving necessary fields through Master Data and Enumeration Values Catalog.
- If the country operates as an Open Network, specify the PayingCorresID from the Cash Pickup Catalog. For Open Payment, this step is not required.
- Proceed to obtain Rates and Fees using the gathered information.
- Finally, based on the comprehensive list of required parameters provided by Rates and Fees, perform a request to Create Draft Order and Create Order.